交院要闻

首页/ 交院新闻/ 交院要闻/ 正文

【喜讯】beat365荣获全省高校校园文化建设优秀成果三等奖

来源:beat365在线唯一官网 发布时间:2023-07-12 浏览量:

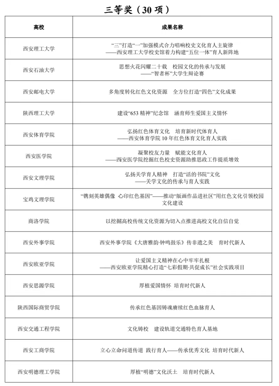
   近日,陕西省委教育工委公布了2022年全省高校校园文化建设优秀成果评选结果,beat365申报的《文化铸校建设轨道交通特色育人基地》荣获三等奖。

   近年来,beat365坚持以习近平新时代中国特色社会主义思想为指导,着力构建以轨道交通为特色的校园文化,通过对“大学精神”“道钉精神”的宣传和校史馆、铁路文化教育馆、校园文化雕塑景观、教学楼走廊等文化环境布置,形成了具有鲜明特色的校园文化氛围,对师生进行特色文化教育与渲染,起到了轨道交通文化的滋润与陶冶的作用。学校将以此为契机,多措并举推动校园文化传承创新,不断丰富校园文化内涵建设,充分发挥示范引领作用,切实推进校园文化建设水平再上新台阶。

   据悉,2022年陕西高校校园文化建设成果评选活动由省委教育工委主办,旨在认真学习贯彻习近平总书记在文化传承发展座谈会上的重要讲话精神,坚持不懈用习近平新时代中国特色社会主义思想铸魂育人,着力打造特色校园文化,营造以文化人、以文育人的良好氛围。


2022年全省高校校园文化建设优秀成果获奖名单